登录
加入联盟
找回密码
航空人生
新一代连飞客户端下载
空管人生
中国航空运动协会推荐
WEFLY
模拟飞行玩家聊天工具
门户
文章
商城
二手市场
外包服务
模飞软件
硬件设备
飞行体验
学院
云课堂
问答
资料下载
论坛
模拟飞行
低空飞行
太空探索
航圈
资源
素材
下载
企业
无人机论坛
»
论坛
›
低空经济应用
›
低空空域管理
›
《重庆市推动低空空域管理改革促进低空经济高质量发展行 ...
返回列表
发新帖
查看:
2236
|
回复:
0
《重庆市推动低空空域管理改革促进低空经济高质量发展行动方案(2024—2027年)》发布 拟于2027年实现低空飞行“乡乡通”
[复制链接]
13066624229
13066624229
当前离线
积分
1324
窥视卡
雷达卡
427
主题
469
帖子
1324
积分
金牌飞友
金牌飞友, 积分 1324, 距离下一级还需 1676 积分
金牌飞友, 积分 1324, 距离下一级还需 1676 积分
积分
1324
飞币
853
注册时间
2017-7-12
发消息
发表于 2024-10-24 20:53:39
|
显示全部楼层
|
阅读模式
9月26日,《重庆市推动低空空域管理改革 促进低空经济高质量发展行动方案(2024—2027年)》(以下简称《方案》)发布。
《方案》》提出到 2025年低空空域管理改革取得突破性进展,新建通航起降点 200个以上,实现低空飞行“县县通”,“干支通”机场及临时起降点全面实现互联互通。市、区县(自治县,以下简称区县)两级低空飞行服务站和保障设施基本建成。建成试飞试验基地 3个以上。政务服务、行业应用和消费市场等示范应用场景趋于成熟。通用航空器整机制造能力快速提升,建成研发平台 3个以上,初步构建重庆市低空经济创新研发制造体系。全市低空飞行器数量增长 15%以上,飞行架次、飞行时长增长 20%以上。新增通航制造业投资 100亿元以上,低空经济市场主体数量达到 400家,其中制造业类 150家、消费运营类 250家。
以下为《方案》全文:
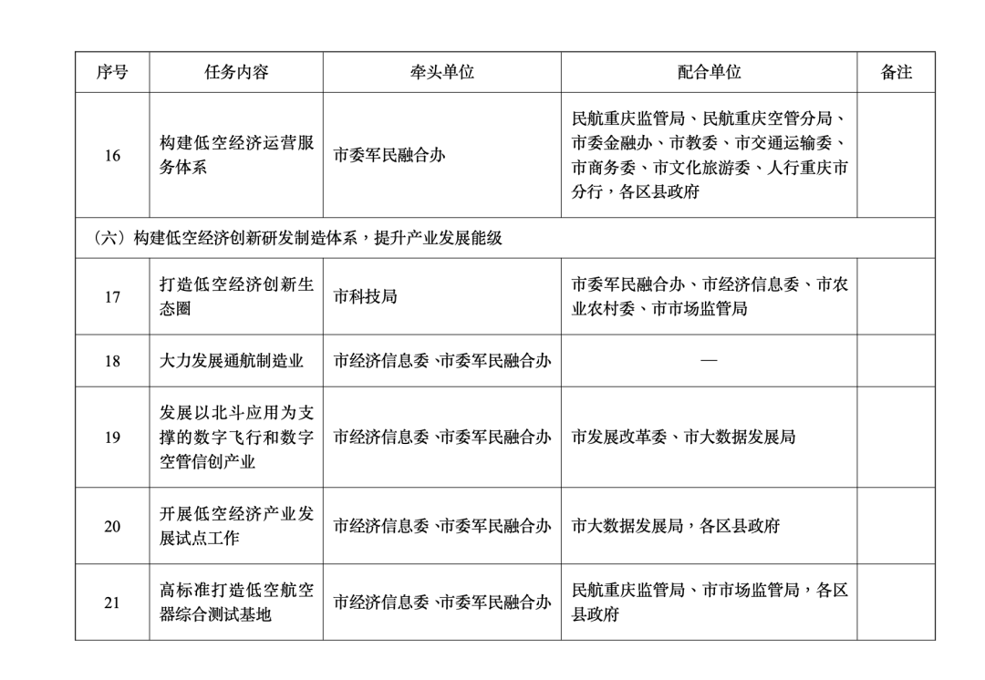
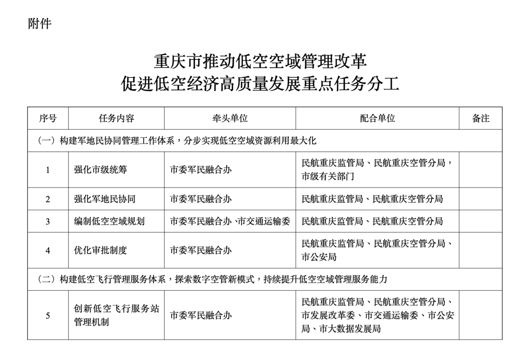
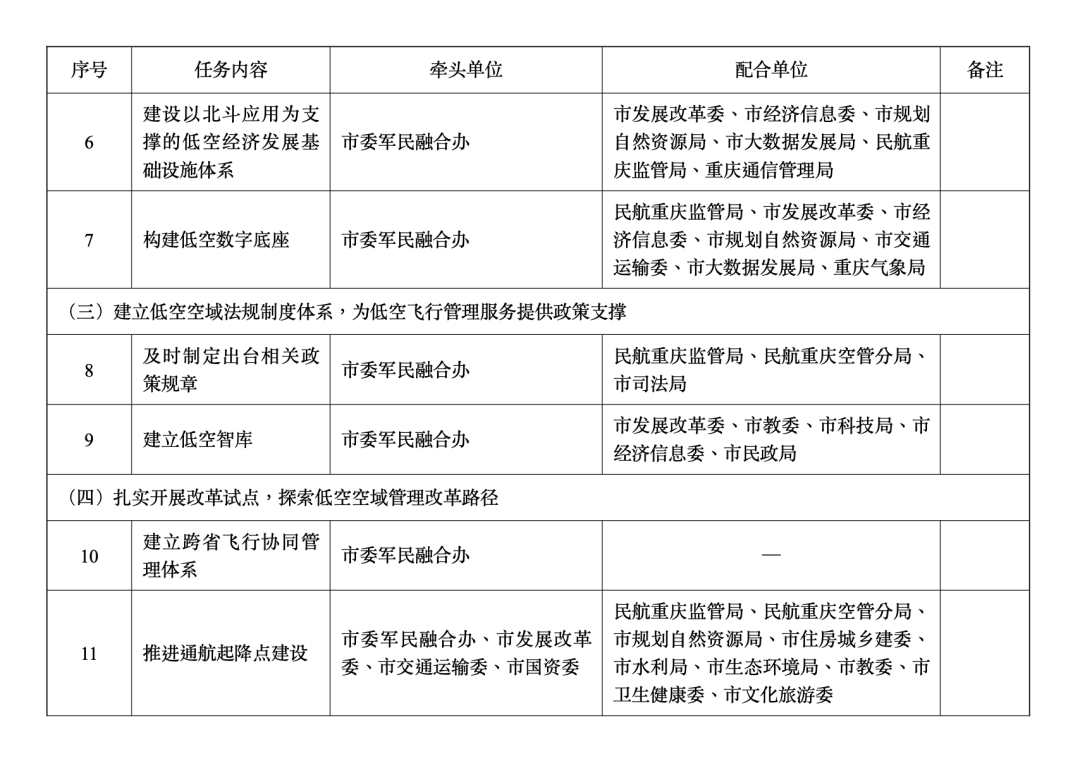
重庆市推动低空空域管理改革促进低空经济高质量发展行动方案(2024—2027年)为全面贯彻党中央、国务院关于深化低空空域管理改革、促进低空经济发展的决策部署,认真落实中央空中交通管理委员会关于深化低空空域管理改革的系列要求,探索构建军地民一体化协同管理低空空域资源新模式,开发建设以北斗应用为支撑的低空经济发展基础设施体系,促进全市低空经济高质量发展,结合我市实际,制定本行动方案。一、总体要求坚持“统筹兼顾、协同共建,需求牵引、滚动实施,市场主导、政府引导,改革引领、创新驱动”基本原则,构建可用低空空域资源最大化、协同管理机制顺畅、管理服务体系优质、空管数字底座强大、法规制度保障有力的“五大基座”,探索跨省低空飞行联盟新体系、低空飞行数字化管理新手段、飞行服务站一体化管理新机制、通航起降点建设新模式、空域要素定价新方式、低空领域标准体系建设新突破等具有全国引领性的“六大创新”,打造消费业态丰富、产业链条完整、创新生态活跃、通航文化精彩的“低空经济创新发展之城”。——到 2025年,低空空域管理改革取得突破性进展。以北斗应用为支撑的低空经济发展基础设施体系基本建成。新建通航起降点 200个以上,实现低空飞行“县县通”,“干支通”机场及临时起降点全面实现互联互通。市、区县(自治县,以下简称区县)两级低空飞行服务站和保障设施基本建成。建成试飞试验基地 3个以上。政务服务、行业应用和消费市场等示范应用场景趋于成熟。通用航空器整机制造能力快速提升,建成研发平台 3个以上,初步构建我市低空经济创新研发制造体系。全市低空飞行器数量增长 15%以上,飞行架次、飞行时长增长 20%以上。新增通航制造业投资 100亿元以上,低空经济市场主体数量达到 400家,其中制造业类 150家、消费运营类 250家。——到 2027年,低空空域管理改革的战略支撑和先行先试作用更加凸显。以北斗应用为支撑的城市空中交通空机一体化管理系统基本建成。新建通航起降点 1500个以上,实现低空飞行“乡乡通”。数字空管技术取得新突破,低空空域管理更加精细化。低空飞行应用场景全面覆盖应急救援、物流配送、城市通勤等领域。低空产业能级不断提升,研发生产能力持续增强,低空空域利用率进入全国前列,“六大创新”取得阶段性成效。低空飞行器数量年均增长 20%以上,飞行架次、飞行时长年均增长 25%以上。新增通航制造业投资 200亿元以上,低空经济市场主体数量达到1000家,其中制造业类400家、消费运营类 600家。二、主要任务(一)构建军地民协同管理工作体系,分步实现低空空域资源利用最大化1.强化市级统筹。建立重庆市低空空域协同管理工作专项协调机制,组建工作专班,构建跨军地、跨部门、跨行业、跨区域的管理工作体系,形成全市“一盘棋”工作格局。2.强化军地民协同。创新空域资源管理模式,军地民三方共同制定协同管理工作规则及制度规范,建立高效顺畅的军地民一体化协同管理工作机制。3.编制低空空域规划。依据《国家空域基础分类方法》,编制低空空域规划方案,分高度层、时间段灵活使用低空空域资源,根据发展需要逐步扩大融合飞行空域范围。建立低空空域使用情况评估与改进机制,形成“运行使用—效率评估—动态调整”工作闭环,不断提高低空空域使用效率。4.优化审批制度。推动低空空域资源市级统筹,实现一般空域需求统报统批、特殊空域需求特报速批,形成“动态管理、灵活转换”的空域使用模式。加强与民航西南管理局等单位空域管理工作协同,优化飞行活动审批程序,压缩审批时间。(二)构建低空飞行管理服务体系,探索数字空管新模式,持续提升低空空域管理服务能力5.创新低空飞行服务站管理机制。建立由市、区县两级直管的低空飞行服务站管理机制,布局构建“1+N+X”低空飞行管理服务机构体系(即1个A类飞行服务站,N个B类飞行服务站,X个低空通信监视基站),建立与中国民用航空局民用无人驾驶航空器综合管理平台(UOM)、市无人机公共安全监管中心的数据共享机制,实现低空飞行全市覆盖、全域统管,飞行申请一网通办、一键送达,管理、服务、救援一体运行。6.建设以北斗应用为支撑的低空经济发展基础设施体系。探索低空飞行数字空管新模式,加快低空经济发展基础设施相关硬件、软件、标准、制度、管理平台建设,形成完整体系。构建城市空中交通空机一体化管理系统,建立数据共享平台,探索空域资源要素定价及结算规则。7.构建低空数字底座。开展空域环境普查,编制低空目视航图、低空目视飞行细则。推动数字低空建设,整合三维地理信息、城市信息模型(CIM)、低空飞行空域、气象等数据资源,打造一体化低空数字底座。(三)建立低空空域法规制度体系,为低空飞行管理服务提供政策支撑8.及时制定出台相关政策规章。适应低空经济新领域新业态新变化,制定出台低空领域相关规章或规范性文件,逐步形成实时更新、完善配套的政策规章体系。9.建立低空智库。支持设立低空经济专家咨询委员会,引导企业、高校、科研机构、新型智库等组织积极参与全市低空经济产业发展。加强对低空经济领域行业协会的业务指导,支持成立产业联合会等社会组织。(四)扎实开展改革试点,探索低空空域管理改革路径10.建立跨省飞行协同管理体系。推动与周边6省共建“六省一市”跨省低空飞行联盟,探索构建跨省飞行协同运行管理模式,划设跨省低空飞行目视航线,实现跨地区短途运输、通用航空器交付、转场常态化飞行,盘活“六省一市”低空空域资源。11.推进通航起降点建设。立足大型公共交通枢纽、公共服务机构和旅游景区等区域,规划建设一批通航起降点。鼓励依托草场、水域等条件建设低成本简易起降点,鼓励现有和新建高层住宅、商业楼宇等配备楼顶起降点。(五)试点打造低空飞行应用场景,丰富低空经济业态12.建立低空飞行器政务应用一体化管理平台。统筹通航领域政务应用需求,建立直升机航空应急救援平台、无人机政务综合应用平台,探索完善服务采购和使用管理机制。13.打造政务及行业场景应用。加快发展应急救援、森林防火、城市消防、城市管理、行政执法、医疗救护、文物保护等领域低空飞行器应用场景,推动无人飞行器场景应用在超大城市治理中发挥重要作用。推进无人机巡检在电力、通讯、燃气等行业领域的应用服务。14.发展城市空中交通业态。鼓励利用直升机、电动垂直起降航空器(eVTOL)等低空飞行器探索拓展空中通勤、商务出行、空中摆渡、陆空交通组网等低空业态,打造城市空中交通运营服务体系。探索“山地形态”城市空中交通管理模式和技术方法,配套完善管理制度和技术标准。15.丰富低空新兴消费业态。支持打造城市物流、山地物流、空中游览、飞行培训、航空运动、飞行表演等市场化商业业态,推动建设通航小镇、飞行营地、水上飞行运动等文旅项目,大力开展低空赛事、文化交流等活动。积极打造低空飞行消费周、低空飞行竞赛季等低空经济消费品牌。16.构建低空经济运营服务体系。支持有条件的区县培育通用航空公司、通用航空俱乐部、通用航空培训机构、通用航空器销售维修等运营服务主体,积极招引国内通航起降点运营管理、通航飞行、维修维保、行业应用、教育培训、文创消费等优质企业落户。鼓励低空经济运营服务主体加大无人机操控员培训力度,壮大从业人员队伍。推动建设通用航空器交易中心,培育发展产品销售、融资租赁、金融保险等中介服务体系。(六)构建低空经济创新研发制造体系,提升产业发展能级17.打造低空经济创新生态圈。支持高校、科研机构、重点企业积极创建低空领域高水平研发平台,加快引育一批具有行业影响力的研发机构,推动新能源、新材料、新一代信息技术与航空技术快速融合,力争在航空固态电池、氢燃料电池、可持续航空燃料及传感器、无人机反制、飞控系统等领域实现技术突破。引导重点企业、科研机构等单位积极参与低空领域国际标准、国家标准、行业标准、地方标准研究。18.大力发展通航制造业。完善低空制造业产业链图谱,加快集聚通用航空器、无人机、eVTOL整机制造企业,持续壮大通用航空器整机制造、发动机、航电系统、部件材料等产业链。加快推动航空器整机及核心零部件国产替代,培育关键核心技术自主可控、大中小企业融通发展的战略性新兴产业集群。鼓励摩托车、通用机械优质企业实施装备制造和无人机整机共线生产,提升无人机生产能力,支持智能网联汽车生产企业探索开展 eVTOL等智能飞行器及飞控系统研发制造。19.发展以北斗应用为支撑的数字飞行和数字空管信创产业。结合低空领域数字化建设,拓展北斗网格码、卫星互联网、AI智能识别、空天信息、光电系统、毫米波、雷达、低空智联等技术创新和应用。20.开展低空经济产业发展试点工作。支持有条件的区县开展探索试点,规划建设低空经济产业园,重点培育发展通用航空制造、低空数字信息等产业。21.高标准打造低空航空器综合测试基地。配套完善试飞、试验、中试、检测、验证、适航、评定等功能,满足不同类型低空航空器对山地、水域、城市等不同环境的试验验证飞行条件,切实做好运行风险评估、定型鉴定、任务载荷验证、数据链测试、操控人员培训等服务保障工作,推动国家级无人机飞行检验检测机构集聚重庆。(七)建立促进低空经济发展的政策体系,推动低空经济健康有序发展22.完善政策支持体系。编制低空经济发展规划,创新出台支持低空经济发展的政策措施,充分调动市场主体积极性。23.加大金融支持力度。鼓励银行、保险机构创新产品和服务,加强对低空经济核心产业的金融支持、保险保障。鼓励引导社会资本市场化设立低空经济领域发展基金,支持市场主体多层次多业态融资。鼓励社会资本加大对通用航空、航油保障、飞机维修服务等领域投资的力度。24.健全低空市场信用体系。建立涵盖低空工程建设、载人飞行、运输物流、运营管理、飞行培训等领域的行业信用体系,完善各领域各环节信用措施,切实保护各类主体合法权益。(八)积极营造低空经济发展浓厚氛围,加快培育低空经济特色文化25.营造良好发展氛围。大力宣传低空空域管理改革和促进低空经济高质量发展工作,加强政策解读,及时回应舆论关切,持续提升人民群众和市场主体对低空经济发展的认知度、关注度。注重文化赋能,加快培育低空经济特色文化。三、保障措施(一)强化责任落实。市级有关部门要压实责任、细化举措,按照职责分工扎实推进各项工作,加强协作联动。各区县政府要主动作为,组建工作专班,稳妥推进改革,确保各项任务落地落实。(二)强化典型引领。有基础、有条件的区县要积极先行先试,探索积累工作经验。市级有关部门要加大指导支持力度,总结推广经验做法、典型案例,推动全市低空经济高质量发展。(三)强化安全管理。健全低空飞行风险防控机制,加强风险隐患排查,依法严厉打击各类违法违规飞行行为,全力保障低空领域各类活动安全。加强应急救援体系建设,强化通用机场、通航起降点安全管理,提升城市空中交通安全保障能力。附件:重庆市推动低空空域管理改革促进低空经济高质量发展重点任务分工
重庆市人民政府办公厅
2024年9月24日
来源:重庆市政府、新重庆-重庆日报
- The End -
往期经典回顾
高远洋:城市空中交通是通航发展的未来
高远洋:2023年中国通用航空大盘点
高远洋:2022年中国通用航空大盘点
民航局发布《2022年通用和小型运输运行概况》:航空器2234架,飞行员3371名,399家实际在运行!
国内电动垂直起降飞行器(eVTOL)大盘点
超全!国内电动垂直起降飞行器(eVTOL)大盘点(下)
江西重磅规划!到2035年通用机场48个!
力争新建58个通用机场!《西藏自治区通用航空发展规划(2021-2035年)》发布
安徽新获批22个临时空域、15条临时航线,涉及8个机场、21个临时起降点
100亿支持通用机场建设等!安徽省通航控股集团获国家开发银行金融支持
湖南省政府:支持通用航空等产业发展 发挥好通用航空产业基金引导作用
《湖南省低空空域目视飞行方法》发布!8月20日起施行!
飞标司发布《直升机目视飞行误入仪表气象条件的预防和处置》运行安全通告
高远洋:“十四五”开局 行稳致远——2021中国通用航空大盘点
高远洋:新时期如何推进通航高质量发展
高远洋:直升机运营商业模式创新
高远洋:城市空中交通是通航未来发展新格局
高远洋:我国通用航空产业未来发展可期
高远洋:基于时间响应的航空应急救援体系区域布局
从疫情期间通用航空表现 看未来通用航空发展
退役飞机循环再利用价值分析
我国低空目视飞行航图发展情况
扫码关注我们
2027年
,
重庆市
,
低空
,
飞行
,
实现
相关帖子
•
eVTOL商业化加速,低空经济持续升温
•
核心零部件100%国产,拿下世界“首款”!零重力何以炫技蓝天?|瞰见低空...
•
小鹏汇天分体式飞行汽车将面世,我国低空经济规模有望破万亿大关
•
万亿蛋糕怎么切?看懂各地方都在搞的新基建,20分钟拆解低空产业链!机场、电子围栏、通信设施一口气搞清楚!【深度报告】
•
低空经济作为新兴产业,有哪些值得关注的点?低空经济具体有哪些投资领域...
•
低空经济是当下经济新的风口吗?
•
在城市密集区域,怎样平衡低空经济活动开展与保障居民生活不受低空安全威...
•
随着低空经济的快速发展,现有低空飞行管理法规在保障低空安全方面,存在...
•
万亿低空经济赛道:谁来解决eVTOL的测试“必答题”?
回复
使用道具
举报
提升卡
置顶卡
沉默卡
喧嚣卡
变色卡
千斤顶
照妖镜
返回列表
发新帖
高级模式
B
Color
Image
Link
Quote
Code
Smilies
您需要登录后才可以回帖
登录
|
加入联盟
本版积分规则
发表回复
回帖后跳转到最后一页
浏览过的版块
特种行业无人机
视频专区
飞行汽车
小工具等
动力设备专区
APM飞控
航模遥控器
机架专区
eVTOL
快速回复
返回顶部
返回列表