登录
加入联盟
找回密码
航空人生
新一代连飞客户端下载
空管人生
中国航空运动协会推荐
WEFLY
模拟飞行玩家聊天工具
门户
文章
商城
二手市场
外包服务
模飞软件
硬件设备
飞行体验
学院
云课堂
问答
资料下载
论坛
模拟飞行
低空飞行
太空探索
航圈
资源
素材
下载
企业
无人机论坛
»
论坛
›
低空经济应用
›
飞行汽车
›
2025年中国飞行汽车/eVTOL发展前景研究报告(低空经济) ...
返回列表
发新帖
查看:
1425
|
回复:
0
2025年中国飞行汽车/eVTOL发展前景研究报告(低空经济)
[复制链接]
byte
byte
当前离线
积分
1472
窥视卡
雷达卡
469
主题
508
帖子
1472
积分
金牌飞友
金牌飞友, 积分 1472, 距离下一级还需 1528 积分
金牌飞友, 积分 1472, 距离下一级还需 1528 积分
积分
1472
飞币
938
注册时间
2017-8-3
发消息
发表于 2025-1-19 16:22:03
|
显示全部楼层
|
阅读模式
☝扫码加入知识星球会员,12000+份优质报告下载无限制。报告每日更新,覆盖各行业,查找起来省时省力,下载无限制~
⭕关注公众号并回复“营销资料”,可免费获取新人资源礼包1份!
报告摘要
产业核心价值:
• 宏观:涉及无数产业从二维到三维的变革;
• 中观:资源特征存在带动经济增长的潜力;
• 微观:空中交通将成为交通史上的重要转折。
低空经济的确定性:
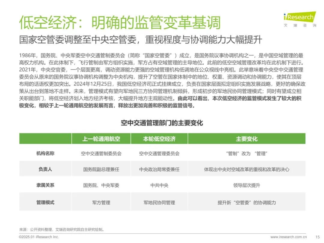
• 监管放得开:中央空中交通管理委员会从原来的国务院议事协调机构调整为中央机构,提升了空管在国家体制中的地位、权重、资源调动和协调能力;
• 政策推得动:本轮低空经济自下而上的政策转化路径体现了地方政府的积极性和低空经济对地方产业带动的确定性;
• 产业控得住:飞行汽车产业的领跑可将产业链率先推向全球,进而产业基础在全球范围内将发生根本性转移;
• 场景找得到:相较于通用航空和新能源汽车的初期,低空经济拥有更为清晰明了的商业逻辑和应用场景。
关键发展要素判研:
• 基础设施:低空地面基础建设需要超前,也要适度;
• 供应链:同时具备航天和汽车的深入理解是供应商长期竞争力的持续来源;eVTOL动力电池降本确定性显著,大规模推广前降幅预计可达70%-80%;
• 飞行汽车:eVTOL企业进入冲刺取证阶段,资本持续注入强劲活力;但需建立投资在“关系”上的长期心态,投资者与发展伙伴共担风险,共享收益;
• 应用场景:应急、物流、载人交通和文旅为各地方重点关注场景,公共服务类场景占比过半;边防/应急领先于其他公共服务与作业类场景,物流与载人有待厚积薄发;
• 发展路径:目前飞行汽车处在示范运营阶段,2028年有望进入小规模商业化推广阶段,逐渐形成下一阶段的主导力量,技术更迭和基础建设提速;2035年左右逐步进入大规模推广阶段,分层立体交通格局逐步显现。
报告预览
eVTOL
,
研究报告
,
年中国
,
飞行
,
汽车
相关帖子
•
中国吨级以上eVTOL在海外完成首飞
•
eVTOL商业化加速,低空经济持续升温
•
试乘eVTOL,“飞行汽车”上岗可期
•
据说eVTOL机身成本中复合材料占比超40%,现在有没有规模化降本的可行...
•
小鹏汇天分体式飞行汽车将面世,我国低空经济规模有望破万亿大关
•
Archer eVTOL设计解析
•
(专业级熟肉)英国eVTOL企业Vertical的系统工程设计理念讲解
•
氢燃料电蓄电池混合动力eVTOL数学模型(模型结构与代码简单解释)
•
万亿低空经济赛道:谁来解决eVTOL的测试“必答题”?
回复
使用道具
举报
提升卡
置顶卡
沉默卡
喧嚣卡
变色卡
千斤顶
照妖镜
返回列表
发新帖
高级模式
B
Color
Image
Link
Quote
Code
Smilies
您需要登录后才可以回帖
登录
|
加入联盟
本版积分规则
发表回复
回帖后跳转到最后一页
浏览过的版块
新闻快讯
穿越机与FPV应用
机架专区
MissionPlanner
视频专区
航模综合讨论区
图像视觉
无人机电池
地面站
快速回复
返回顶部
返回列表